注册企业全面风险管理师之《企业财务风险管理》&《金融衍生工具》《合同与风险管理》、《公司治理》课程于5月15、16日两天在深圳大学城哈尔滨工业大学深圳校区圆满完成。

本次课程有来自天安数码城、中国人民人寿保险、明治雪糕、天安智慧园、华为、深汕城投、勤诚达集团、中国光大绿色环保、润豪置业等30多家企业风险管理及中高层管理者参与了本次课程。

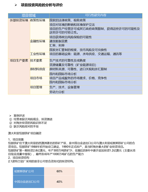
两天课程的讲师是来自东北财经大学教授、注册企业风险管理师财务风险管理与金融风险管理专家高慧老师带来的财务风险管理课程以案例分析为主,从企业风险管理角度,解读上市公司成败背后的财务数据。详解乐视资本运作的“空中楼阁”、中钢海外投资、中航油等精彩案例,宏观分析战略执行,微观整理财务报表隐含的细节。

而针对金融工具模块高老师分析了资本市场的基础型的金融工具、了解衍生工具的远期合约、期货和期权的运作方式。
在合同与风险管理课堂高老师表示:现代企业的经济往来主要是通过合同形式进行,合同管理工作是企业经营管理的重要组成部分,如何保护企业的合法权益,防范与控制诉讼风险,重点是制定正确的合同风险管理策略。
在合同风险管理课程学习中,强调在正确理解合同风险的基础下,让合同管理风险认知能力提升,利用案例例举常见合同风险,并讲授防范合同风险的手段。

公司治课课程上高老师表示:如何改进和提升公司治理是中国企业十分紧迫的一项工作。课程分别从公司与公司治理理念到学习不同国家的公司治理模式、学习有关公司治理的著名国际准则、中国上市公司治理准则、非上市公司的治理结构等进行了讲解和案例分析。

风险管理师的工作与学习是T型人才的学习和工作能力。要求有:纵横捭阖的广度更有专业的深度,不仅是财务分析能力,更需要信息的敏感度和整合能力,不仅仅需要管理学科的通用应用能力也需要具备有风险管理专业模块的技术技能。企业需要花15年才能培养出一个有综合能力的风险管理人才。